L'entrepreneuriat, c'est (tout simplement) une suite de projets

J’en ai parlé à plusieurs reprises dernièrement : le changement du modèle d’affaires de F.Capuano a déclenché bien plus qu’une restructuration. Il m’a offert un recul précieux sur ma propre trajectoire d’entrepreneure, et surtout, sur ce que signifie bâtir une entreprise pour moi (et peut-être pour vous!).

De l’intuition au projet structuré

Si vous me connaissez bien, vous savez que devenir designer de mode et vendre mes propres créations, c’était mon plan depuis l’enfance. À 6 ans, j’en parlais. À 11 ans, j’apprenais à coudre. À 15 ans, j’organisais mon premier défilé. Je n’ai jamais eu d'autres plans, et je crois que c'est ce qui a fait que je l'ai l’ai vécu aussi pleinement, avec autant de passion. Quand j'ai décidé d'arrêter, j'ai réalisé que le plan n'était plus aligné à ce que j'étais ou ce que j'avais envie d'être.

J'ai donc entrepris de fermer le chapitre, et de penser à la suite

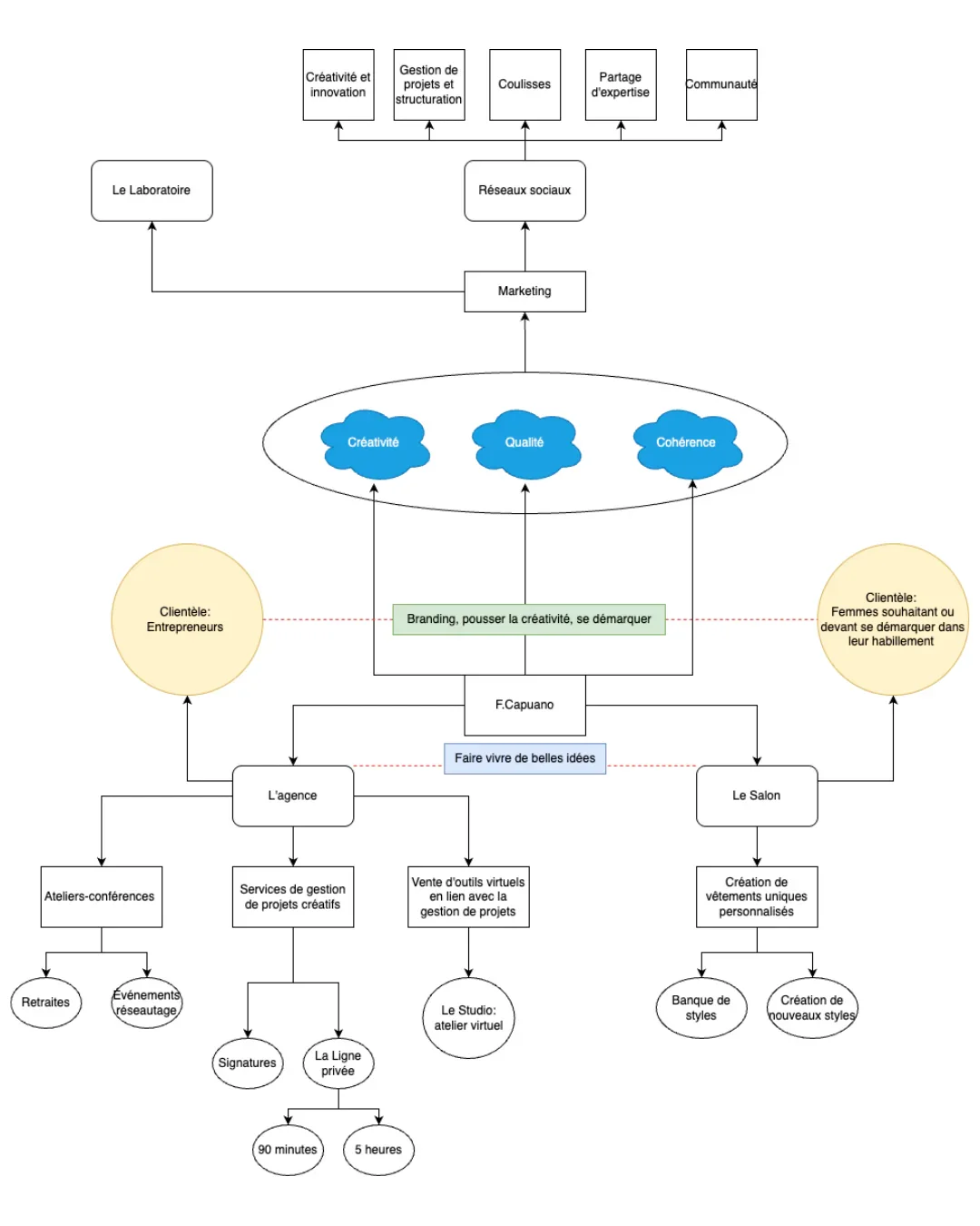
En y réfléchissant, ce que j’ai compris, c’est que mon entreprise, qui est tellement liée à qui je suis, ne se définit pas par un seul projet, mais par un écosystème de projets qui évoluent en fonction de mes ambitions, de mes élans et de ma vision.

Quand on voit l'entrepreneuriat comme ça, il n'y a pas d'échecs. Il n'y a que des prototypes qu'on amène ailleurs.

L'entreprise vivante

Ce que de nombreuses entrepreneures m’ont confirmé , c’est que l’entrepreneuriat est une suite de projets, des boucles qui se succèdent(merci Catherine Robillard pour l’image).

En pensant mon entreprise comme un système modulaire, quelque chose dont je peux modifier le design (allo mon métier de designer!), je peux retirer, ajouter ou transformer des éléments sans avoir à « repartir à zéro ». Chaque offre, chaque service, chaque volet est une pièce que je peux repositionner dans mon système global.


Organiser les idées 

Travailler ainsi m’a permis de faire des bilans constructifs. J’ai reconstruit mon entreprise, projet par projet, en testant des idées comme des prototypes. Avec chaque nouveau module, j’ai défini des critères clairs : Qu’est-ce que je veux valider ? Qu’est-ce qui a du sens pour moi et pour ma clientèle ? Qu’est-ce que ça ajoute à l’ensemble ? Est-ce que mes nouvelles idées se lient bien aux autres?

Ce cadre mental m’aide à rester alignée et à accepter que je n’ai pas besoin d’avoir toutes les réponses d’un coup. C’est un processus, et non un produit final figé.


Ce que je vis, je le propose aussi à mes clientes

C’est exactement ce que je fais dans L’Agence : on travaille les idées de mes clientes pour qu’elles trouvent leur place dans leur propre écosystème d’entreprise. On transforme des intuitions en projets concrets, qu’on intègre de manière cohérente dans leur stratégie globale. Leur entreprise devient alors un système évolutif parfaitement aligné à ce qui les stimule et les inspire.


Assumer la dynamique du projet

Repenser mon modèle d’affaires n’était pas une rupture. C’était une optimisation. Une évolution logique de mon écosystème entrepreneurial. Et si je partage tout ça aujourd’hui, c’est parce que je crois que plus on normalise cette logique de modularité et de transformation, plus on s’autorise à bâtir des entreprises résilientes, vivantes, et surtout... profondément alignées.

Si vous avez envie de jaser de vos idées, de valider un concept ou d'avoir une partenaire de brainstorm qui vous permet de prendre du recul sur votre projet entrepreneurial, visitez ma page de services! Je suis là pour vous et vos idées! 

Précédent
Précédent

Faire ce que ton entreprise demande de toi

Suivant
Suivant

J’ai changé ma business (!!!)